国内首家专注于品牌可视化陈列运营管理系统解决方案服务商
获取方案报价及试用申请致电:18148763292

2025年10月29日发布
2025年08月14日发布
2025年08月14日发布
2024年09月10日发布
2024年09月03日发布
新佳宜进军湖北;家乐破50亿大关;王卫或收第5个IPO;绝味闭店数近千;俞敏洪卸任法代
2024年09月03日发布
2024年09月02日发布
2024年09月02日发布
2024年08月29日发布
2024年08月29日发布
有任何问题吗?
现在给我们打电话
2018-05-30 09:52:31
商品陈列的三大基本原则
1、分类呈纵向陈列
2、同一小分类商品依顾客动线:
由上至下、由左向右,价格由低到高陈列
子分类按:品牌、规格、包装、功能、口味、型号等陈列
3、成箱商品放最下层。举例:
小分类原则之非食品

小分类原则之食品

小分类原则之生鲜
苹果类→梨类→桃李类→浆果类→柑橘类→热带水果类→瓜类→进口水果→加工水果
商品陈列的步骤
1、粘贴商品陈列图,其中门店生鲜、食品、百货部在商品大进货前一天将制定的陈列图按通道货架号粘贴于相应的货架上方。

2、商品进入卖场


3、实施商品陈列


4、剩余商品返库
将陈列排面后的剩余商品封箱并填写《商品封箱单》,运至仓库。



5、放置价签:要求当日列印并放置商品价签


6、检核品项陈列和价签放置:

楼面每以验货清单核查本日到货的全品项陈列和价签放置状况,营运部每日检查各组品项陈列和价签放置状况并填写《每日品项陈列和价签放置检核结果汇总表》交于店长以督导改进。
食品陈列的要点
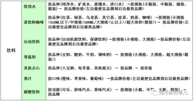
在果汁品类中,首先根据顾客购买的决策树,将饮用方法和饮用场景不同的非浓缩果汁与浓缩果汁分开陈列,浓缩果汁陈列在货架后方。
同时按照不同口味的属性,沿顾客动线依次陈列:单一果汁—混合果汁—蔬果纤维果汁,并根据各口味果汁的销售份额和增长趋势决定陈列顺序和陈列面积,通常将销售占比最大的橙汁陈列在顾客动线的前面。

果汁的陈列



1、碳酸水按口味分为:可乐,无色汽水,橙味汽水和其它口味汽水
2、在同分类中按包装陈列:罐装,小瓶,中瓶,大瓶作全纵向陈列
3、其它口味汽水陈列在橙味汽水后面
4、在可乐中 , 把健怡可乐陈列在每节货架的开头

啤酒陈列
1、沿客流动线依次陈列:罐装啤酒、小瓶装啤酒、大瓶装啤酒,箱装或多包装啤酒陈列在货架下方。
2、同包装内沿客流动线先陈列进口啤酒,后陈列国产啤酒。
3、按品牌陈列。
4、按价格由高到低从上到下陈列。

薯片陈列
1、薯片沿顾客动线依次将筒装和袋装分开垂直陈列
2、按照品牌分开陈列
3、各包装中按照口味分开陈列(原味、辣味、奶油洋葱味、虾味、鸡味、海鲜味等)
4、按照规格从小到大由上至下陈列

饼干陈列
1、按照制作方法和口味的不同将苏打和咸味饼干分开垂直陈列。
2、各分类中按品牌分开陈列。
3、同一品牌内部按照口味分开陈列
4、按照规格从小到大由上至下陈列。

纸类陈列
1、按照客流动线依次将卷筒纸、简装纸分类陈列。
2、卷筒纸按有芯、无芯分开垂直陈列。
3、规格按客流方向由小到大依次陈列。
4、同一规格内部按照价格由高到低从上至下陈列。
来源:搜狐网
如有侵权,请联系删除。谢谢!